?LED Taschenlampe mit Ostar bauen?

Fragen zu Schaltungen, Elektronik, Elektrik usw.

Moderator: T.Hoffmann

Antworten
Benutzeravatar
Ibis93
Mega-User
Mega-User
Beiträge: 301
Registriert: Di, 14.10.08, 21:25

Fr, 31.07.09, 15:31

Viele Fragen...
Fangen wir mal an:
Die Schaltung habe ich auf einem runden Stück Lochraster aufgebaut mit etwa 28mm Durchmesser (wenn ich dazu komme, kann ich die Lampe heute Abend ja mal 'vorstellen'). Wenn man SMD Bauteile verwenden würde, ginge es aber auch noch kleiner...
:oops: Ich weiss das es viele Fragen sind, aber wem soll ich sie sonst stellen? :lol: In 3 Wochen muss dann mein Lehrmeister hinhalten :mrgreen: Danke, dass du sie trozdem beantwortest :D
Die ganze Schaltung auf einem Stück Lochrasterplatine mit nur 28mm Durchmesser? Das ist ja extrem klein. Ich hätte sogar 39mm im Durchmesser zu verfügung :D SMD ist mir (noch) zu klein zum löten, aber wenn es auch mit bedrahteten Bauteilen so klein geht, ist das natürlich super. Bitte stell die Lampe und vor allem die Schaltung vor :D
Nein, die läuft (theoretisch - weil dabei der Mosfet längst überhitzen würde) bis 32V (das ist die max. Spannung für den OP)
Die Schaltung enthält eine Unterspannungsabschaltung, die bei 9.1V abschaltet (damit die Akkus keinen Schaden abkriegen, falls man die Lampe versehentlich eingeschaltet lässt). Ob Du die Unterspannungsabschaltung auch brauchst/verwenden willst, hängt von Deinen Akkus ab (protected Li-Zellen haben meist schon eine Unterspannungsabschaltung drin).
Meine Akkus haben eine Schutzelektronik und brauchen das daher nicht.
Du irrst Dich nicht. Der Mosfet sollte natürlich einen niedrigen Rds(on) Widerstand haben und ggf. gekühlt werden. Der Mosfet fungiert in dieser Schaltung als 'Vorwiderstand', muss also die komplette Spannungsdifferenz zwischen Eingangsspannung und LED-Spannung (bei gegebenem Strom) 'verheizen' können.
Dazu hab ich ne Geschichte :lol: Die Schaltung, welche ich weiter oben gepostet hab, hat ja auch einen Mosfet als "Widerstand". Nun hab ich für meinen Osram vs. Cree Test diese KSQ verwendet. Da sie nur bei einer Eingangsspannung von 24V richtig funktioniert, hab ich auch 24V angehängt. Nun hatte ich aber nur 2 LED's und nicht 6 angehänt. Logischerweise musste der Mosfet nun die restliche Spannung vernichten, wodurch er extrem heiss wurde. Zuvor war mir das nicht klar. Als ich merkte, dass es bei der KSQ irgendwie warm wurde, hab ich mal den Mosfet angefasst und mir den Finger verbrannt :lol: Gab ne schöne kleine Brandblase und hat den halbe Tag geschmerzt :P Ist n bischen Off-Topic, aber vieleicht kann ja jemand drüber lachen :lol:

Von der Funktionsweise her, ist die Schaltung ja ähndlich wie meine, nur das sie viel weniger Drop hat :D Ich werde mal versuchen die Widerstände für meine gewünschten Ströme auszurechnen. Danke für den vereinfachten Schaltplan und die tolle Erklärung.
Auch die Diode würde ich gerne ändern. Kann mir jemand sagen, wie die Diode sein muss, damit es funktioniert?
Ich währe sehr froh, wenn du mir auch noch diese Frage beantworten könntest :D
LG Ibis93
Benutzeravatar
Achim H
Star-Admin
Star-Admin
Beiträge: 13067
Registriert: Mi, 14.11.07, 02:14
Wohnort: Herdecke (NRW)
Kontaktdaten:

Fr, 31.07.09, 15:35

Wenn man sich die Arbeit mit der Konstantstromquelle sparen will, kann auch eine fertige KSQ hier aus dem Shop verwendet werden. Die Eingangsspannung ist weitestgehend egal (bis ungefähr 35V) und je nach gewünschten Ausgangsstrom gibt es unterschiedliche Typen. Die Platine ist klein genug um zum Beispiel auf einen Akkuhalter montiert in ein 40mm Alurohr (Innendurchmesser) eingebaut zu werden.

bis 1000mA sind die Platinen 23 * 23mm groß. Das Diagonalmaß beträgt nur 32,5mm
die 1400mA KSQ ist 30 * 31,5 mm groß, das Diagonalmaß beträgt um 43,5mm.

Positiv daran ist, dass die überschüssige Spannung nicht einfach nur verbraten, sondern herunter getaktet wird.

mfg Achim
Benutzeravatar
Ibis93
Mega-User
Mega-User
Beiträge: 301
Registriert: Di, 14.10.08, 21:25

Fr, 31.07.09, 15:44

Hi Achim,
das Thema mit der KSQ von Lumitronix hatten wir auch schon einmal. Die hat leider einen Drop von ca. 3,5V was für meine Taschenlampe viel zu hoch ist. Ich komm ja schon mit 2V Drop nicht auf 700mA, da die LED bei einer zu niedrigen Spannung nicht so viel Strom aufnehmen kann. Auch wenn man vieleicht noch etwas Drop "sparen" könnte indem man was umlötet, möchte ich nicht diese KSQ verwenden, da mir die SMD Teile zu klein sind. Ausserdem macht es mir Spass selber etwas zu löten und zu testen. Und zum Schluss kommen noch die Versandkosten in die Schweiz dazu. Du siehst also, es spricht einiges gegen diese KSQ.
Positiv daran ist, dass die überschüssige Spannung nicht einfach nur verbraten, sondern herunter getaktet wird.
Überschüssige Spannung hab ich ja sowieso nicht viel, ich hab eher zu wenig :lol: Auch wenn die KSQ je nach Ladezustand der Akkus noch max. 1-2V verbratten muss, ist das nicht besonders viel. Ausserdem bekomm ich den Mosfet schon gekühlt, wenn es nötig ist. Wo man ne Ostar kühlt, kann man auch einen Mosfet kühlen :wink:
LG Ibis93
Borax
Star-Admin
Star-Admin
Beiträge: 12243
Registriert: Mo, 10.09.07, 16:28

Fr, 31.07.09, 16:14

Auch die Diode würde ich gerne ändern. Kann mir jemand sagen, wie die Diode sein muss, damit es funktioniert?
Welche Diode? Die einzige Diode (abgesehen von den LEDs) in der Schaltung ist die 1N4148, die ist aber nur bei der Unterspannungsabschaltung vorhanden/erforderlich.
Benutzeravatar
Beatbuzzer
Auserwählter
Auserwählter
Beiträge: 3177
Registriert: Fr, 17.08.07, 11:02
Wohnort: Alfeld / Niedersachsen
Kontaktdaten:

Fr, 31.07.09, 16:59

Borax hat geschrieben: Welche Diode?
Ich glaube er hat den TL431A als Diode interpretiert. Das ist aber keine Diode sondern eine Art einstellbarer Spannungsregler, also eine bessere Zener-Diode. :wink:
Benutzeravatar
Ibis93
Mega-User
Mega-User
Beiträge: 301
Registriert: Di, 14.10.08, 21:25

Fr, 31.07.09, 17:02

Beatbuzzer hat recht, ich dachte dass ist eine Diode, weill das Zeichen so ähndlich aussieht. Wenn das aber ein Spannungsregler ist, dann hab ich folgende Frage :D Kann man einen anderen Spannungsregler verwenden? Weil bei Conrad gibt es den TL431A leider nicht. Gibts da eine andere Möglichkeit, welche auch bei Conrad erhältlich ist? Oder könnte man eine Zehnerdiode verwenden?
LG Ibis93
Benutzeravatar
Achim H
Star-Admin
Star-Admin
Beiträge: 13067
Registriert: Mi, 14.11.07, 02:14
Wohnort: Herdecke (NRW)
Kontaktdaten:

Fr, 31.07.09, 19:25

Beatbuzzer hat geschrieben:Das ist aber keine Diode sondern eine Art einstellbarer Spannungsregler, also eine bessere Zener-Diode. :wink:
Ja was denn jetzt: ist es eine Diode oder ist es keine?. Eine Z-Diode ist übrigends auch eine Diode.

Dieses Teil nennt sich Spannungsreferenz und sowas gibt es auch beim blauen C.
Link funktioniert nicht und wurde wieder entfernt.

Nachtrag:
Ich hasse Conrad. Die verwenden noch immer ein Frameset und dann diese total bescheuerten Links mit Session, Warenkörben und sonst welchen Parametern, die kein Mensch braucht. Kein Wunder, dass man unheimlich schlecht auf deren Produktgruppen verlinken kann. Dann eben nicht. :evil:

mfg Achim
Zuletzt geändert von Achim H am Fr, 31.07.09, 19:52, insgesamt 2-mal geändert.
Benutzeravatar
Ibis93
Mega-User
Mega-User
Beiträge: 301
Registriert: Di, 14.10.08, 21:25

Fr, 31.07.09, 19:40

Ja was denn jetzt: ist es eine Diode oder ist es keine?. Eine Z-Diode ist übrigends auch eine Diode.
Weiss ich auch nicht :lol: Das ne Z.Diode ne Diode ist, wusste ich :D Sagt ja schon der Name.
Dieses Teil nennt sich Spannungsreferenz und sowas gibt es auch beim blauen C.
Guckst Du hier.
Der Link funktioniert leider nicht. Hab aber under dem Begriff Spannungsreferenz bei Conrad gesucht und auch was gefunden. Danke für die Hilfe :D Also könnte ich auch eine(n) :? TL 431C nehmen? Ist ja nur ein C und kein A :lol:
LG Ibis93
Borax
Star-Admin
Star-Admin
Beiträge: 12243
Registriert: Mo, 10.09.07, 16:28

Fr, 31.07.09, 22:35

Ob A, B, oder C spielt hier keine Rolle. Wie oben schon mal angegeben geht ein LM385 auch (Ähh der ist beim C ja noch teurer)
Der TL 431 beim R kostet nur 0.14€:
http://such001.reichelt.de/?SID=25BNaeo ... ACTION=444
Aber wenn Du unbedingt beim C einkaufen willst...
BMK
Mega-User
Mega-User
Beiträge: 193
Registriert: Sa, 31.01.09, 11:21

Fr, 31.07.09, 22:59

Vorschau: Re: ?LED Taschenlampe mit Ostar bauen?
Die Spannungsreferenz TL431 kann man in der Tat als 'Präzisions Z-Diode' ansehen und auch so einsetzen.

Während eine Z-Diode eine 'krumme' Kennlinie hat und ihre Nennspannung nur recht ungenau einhält,
ist der TL431 bezüglich Spannungskonstanz und Temperaturdrift um den Faktor 20 besser.

Ausserdem kann man den TL431 am REF-PIN mit Widerständen beschalten und so jede gewünschte
Spannung von 2.5 . . . 36V einstellen und somit (fast) jede Z-Diode ersetzen.

Der TL431A hat übrigens eine Toleranz von 1% und der TL431C 2%. Also wie schon erwähnt, kein Problem.

Wie schon vom Vorredner gesagt; der TL431ACLP (1%) kostet beim Rei..... 0,14 EUR.
Der TL431C (2%) kostet beim C..... nee, sag ich nicht, ist mir jetzt zu peinlich :oops:

mfg
Bernd
Borax
Star-Admin
Star-Admin
Beiträge: 12243
Registriert: Mo, 10.09.07, 16:28

Fr, 31.07.09, 23:56

Die C-Preise sind auch manchmal peinlich...
@Ibis
Bitte stell die Lampe und vor allem die Schaltung vor
Also Schaltung im Sinne von Schaltplan haben wir ja schon ausreichend hier besprochen. Der Rest steht hier:
viewtopic.php?f=31&t=7384&p=103367#p103367
Benutzeravatar
Ibis93
Mega-User
Mega-User
Beiträge: 301
Registriert: Di, 14.10.08, 21:25

Sa, 01.08.09, 12:16

Aber wenn Du unbedingt beim C einkaufen willst...
Ich weiss, dass die Preise bei Conrad übertrieben sind, aber ich wohne in der Schweiz und da gibt es Reichelt nicht. Bei Reichelt gibt es ja leider 150Euro Mindestbestellmenge ins Ausland und die Versandkosten kommen auch noch dazu. Deshalb kommt Reichelt leider nicht in Frage. Bei Conrad kann ich direkt vorbei gehen und mir die Teile an der Bauteiletheke abholen, so spar ich mir die Versandkosten. Schlussentlich wird es wohl doch billiger. Ausserdem gibt es in der Schweiz noch Distrelec, dort kann man online bestellen und die Ware dann nach 2 Stunden abholen, so spar ich mir ebenfalls die Versandkosten. Ich bin immer am verlgeichen und schaue, wo es billiger wirt, am billigeren Ort bestell ich dann.

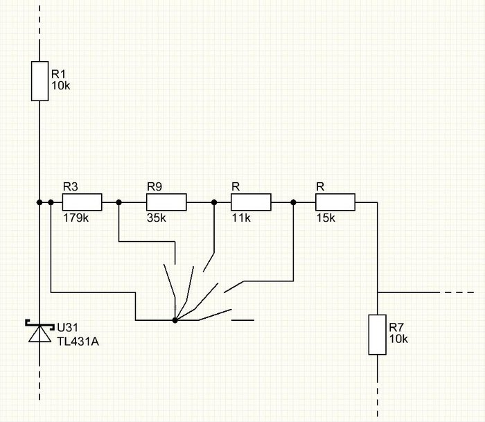
Nun hab ich mir mal die Widerstände ausgerechnet :D Ich möchte nicht nur 2 Widerstände (R3, R9)verwenden, sondern 4 Widerstände, damit ich 4 Werte einstellen kann. R7 bleibt gleicht 10k Ohm. Die Widerstände währen:
179k
35k
11k
15k

Zusammen ergeben sie einen Wert von 240k und einen Strom von etwa 100mA. Wenn ich den 179k Widerstand überbrücke, komm ich auf 61k und 350mA. Wenn ich nun den 179k und den 35k Widerstand überbrücke sind es noch 26k und 700mA. Wenn ich zusätzlich noch den 11k Widerstand überbrücke komme ich auf noch 15k und einen Strom von 1A. Sind meine Berechnungen richtig und funktioniert das so? Um das ganze umzuschalten wird ein Drehschalter verwendet.
LG Ibis93
Benutzeravatar
Achim H
Star-Admin
Star-Admin
Beiträge: 13067
Registriert: Mi, 14.11.07, 02:14
Wohnort: Herdecke (NRW)
Kontaktdaten:

Sa, 01.08.09, 15:44

Ibis93 hat geschrieben:Ich weiss, dass die Preise bei Conrad übertrieben sind, aber ich wohne in der Schweiz und da gibt es Reichelt nicht.
Es gibt aber Ebay auch in der Schweiz und wenn du mal dort schaust, bekommst Du den TL431 zum Teil auch recht günstig (allerdings sind die Packungen etwas größer, also nicht nur 1 Stück.).
Link zu Ebay (Schweiz) mit Suche nach TL431.

Ich denke, dass das mit den Widerständen so korrekt ist. Damit nicht alle Widerstände überbrückt werden und die KSQ bis ins Unendliche ausholt, solltest Du keinen Drehstufenschalter mit 12 Schaltstellungen nehmen, sondern einen mit 4 Ebenen a 3 Schaltstellungen. Da ist es dann auch nicht schlimm, wenn der Schalter weiter als nur bis zur 3. Position gedreht wird, da dann schon wieder ein Schließer der nächsten Ebenen vorbeikommt und die Widerstände wie in der 1. Ebene durchschaltet. Alle 4 Mittelkontakte müssen entsprechend zusammengelötet werden.
Benutzeravatar
Ibis93
Mega-User
Mega-User
Beiträge: 301
Registriert: Di, 14.10.08, 21:25

Sa, 01.08.09, 16:41

Hi,
ich bleib bei Conrad, auch wenn Ebay billiger ist.

Ich dachte, dass ich das ganze mit einem 4 Stelligen Drehschalter machen kann, welcher einen gemeinsamen Pin hat. Zum besseren Verständniss, hab ich ein Bild gemacht :D
Das Schaltzeichen für den TL431 ist nicht Korekt, aber ich hab das richtige nicht gefunden... Die Beschriftung stimmt aber =)
Das Schaltzeichen für den TL431 ist nicht Korekt, aber ich hab das richtige nicht gefunden... Die Beschriftung stimmt aber =)
Je nachdem in welcher Stellung der Drehschalter ist, wird ein, zwei, drei oder kein Widerstand überbrückt.
Würde das so funktionieren?
LG Ibis93
Benutzeravatar
Achim H
Star-Admin
Star-Admin
Beiträge: 13067
Registriert: Mi, 14.11.07, 02:14
Wohnort: Herdecke (NRW)
Kontaktdaten:

Sa, 01.08.09, 19:51

Ja.
Benutzeravatar
Ibis93
Mega-User
Mega-User
Beiträge: 301
Registriert: Di, 14.10.08, 21:25

So, 02.08.09, 17:28

Hi,
bevor ich das ganze zusammenbaue, hab ich noch eine Frage.
Beim gezeigten Fall (R3=500k, R9=220k => Gesamt =770k) liegen am + Eingang des Op also 10k/780k * 2.5V = 0.032V an, so dass der Strom hier entsprechend bei 320mA liegt. Wenn R3=0, dann wären es 10k/230k*2.5V=0.109V entsprechend einem Strom knapp 1.1A. Formel also: Strom (in A) = R7/(R7+R9+R3)*25
Borax hat gesagt, dass bei einem Widerstand von 230k Ohm ein Strom von 1,1A fliesst. Ich habe aber errechnet, dass bei 15k ein Strom von 1A fliesst. Was stimmt den nun? Die Aussagen von Borax stimmen irgendwie nicht mit seiner Formel überein, deshalb bin ich etwas verwirrt. Zuerst hab ich mich nur auf die Formel verlassen, aber ich finde es nun doch etwas seltsam....

Ausserdem wenn R3=500k und R9=220k , dann gibt das zusammen doch nicht 770k :? Bei der Berechnung schreibt Borax dann plötzlich 780k. Ausserdem ergibt es in seinen Beispielen immer eine Spannung als Resultat und aus dieser Spannung "entsteht" dann der richtige Strom. Bei der Formel ist das Resultat aber ein Strom, obwohl es gleich gerechnet wird, wie in den Beispielen.

Ich bin im Moment ziemlich verwirrt :? Kann mich jemand aufklären, wie es nun wirklich ist. Wenn bei 230k wirklich 1,1A fliessen und ich nur 15k anschliesse, dann geht mir die LED ja sofort kaputt, deshalb frage ich lieber nochmals nach. Danke für eure Hilfe :D
LG Ibis93

Achja, noch eine Frage. Stimmt folgende Aussage? Je kleiner der Widerstand, desto grösser der Strom. Ich meine jetzt im Bezug auf diese Schaltung.
Benutzeravatar
Beatbuzzer
Auserwählter
Auserwählter
Beiträge: 3177
Registriert: Fr, 17.08.07, 11:02
Wohnort: Alfeld / Niedersachsen
Kontaktdaten:

So, 02.08.09, 18:31

Mal logisch gedacht.
Am 0,1ohm Widerstand fallen bei 1A 0,1V ab.
Der OP will also auch am anderen Anschluss 0,1V damit der Zustand stabil bleibt.
Vom TL431A werden 2,5V bereitgestellt.
Die müssen über den Spannungteiler bestehend aus R3+R9 und R7 auf 0,1V runtergeteilt werden, sprich 25 : 1.

Unten stehen die 10k für R7 fest, also brauchen wir oben das 25fache, also 250k.
Das mit 230k dann 1,1A fließen, liegt nahe :wink:

Zu deiner Aussage:
Ja. Denn wenn der Widerstand oben kleiner wird, steigt die Spannung am OP. Er steuert auf, sodass diese Spannung auch über dem 0,1ohm Widerstand abfällt.->höherer LED-Strom

Was bei 15k passiet, kannst du dir ausrechnen :mrgreen:

PS: Mal wieder ein Grund, warum ich Formeln nicht mag, sondern lieber verstehe was ich bzw. die Schaltung tut. :)
Borax
Star-Admin
Star-Admin
Beiträge: 12243
Registriert: Mo, 10.09.07, 16:28

So, 02.08.09, 19:50

Ok, sorry dass ich mich verrechnet habe... 500+220 sind natürlich 720; + 10 = 730. Die 730 ist R7+R9+R3 (!)
Aber das macht keinen großen Unterschied...
10/730=0.0137; 0.0137*25 = 0.342(A)
Formel also: Strom (in A) = R7/(R7+R9+R3)*25
Wie kommst Du auf 15k?
Wenn man R7=10k und R9 = 220k, dann R3 auf 15k ergibt sich als Gesamtwiderstand 245k (10+15+220) also:
10/245=0.0408; 0.0408*25 = 1.02(A)
Passt doch halbwegs?!
Ausserdem ergibt es in seinen Beispielen immer eine Spannung als Resultat und aus dieser Spannung "entsteht" dann der richtige Strom. Bei der Formel ist das Resultat aber ein Strom, obwohl es gleich gerechnet wird, wie in den Beispielen.
Ganz einfach (im Prinzip das gleiche was Beatbuzzer auch schon gesagt hat)
Der Teil der Formel: R7/(R7+R9+R3) ergibt nur ein Verhältnis (dimensionslos). Multipliziert mit der Spannung der Referenz von 2.5V ergibt sich wieder eine Spannung. Diese Spannung muss am Shunt Widerstand von 0.1Ohm abfallen (dafür sorgt die Regelung). Nach Ohmschem Gesetz ergibt sich daraus ein Strom: I=U/R also Strom = Ausgerechnete Spannung/0.1.
Weil Shunt Widerstand von 0.1Ohm und Spannung der Referenz beide 'fix' sind, kann man auch gleich das Verhältnis * 25 rechnen (2.5V/0.1Ohm * Verhältnis).
Wie schon mal gesagt: Diese Werte sind theoretisch! Nur per Nachmessen kannst Du hier genaue Werte ermitteln.
Benutzeravatar
Ibis93
Mega-User
Mega-User
Beiträge: 301
Registriert: Di, 14.10.08, 21:25

So, 02.08.09, 19:59

Hi,
danke für die Antwort. Zum Glück hab ich nochmals nachgefragt, sonst hätten sich 50Euro( so viel kostet die LED) wohl sehr schnel in Luft aufgelöst :cry:
Hab die Formel nun etwas umgeform, da ich im Gegensatz zu Beatbuzzer gerne mit Formeln arbeite :D

Strom = R7/(R7+x) * 2,5 : 0,1

X steht für den Wert der Widerstände. Wenn man den gewünschten Strom hat, kann man die Gleichung nach X auflösen und man hat den gewünschten Widerstandswert :D Ich hab nun die Widerstände neu berechnet.
240k
91k
360k
1,8M
Stimmt es nun?
Die Widerstände die ich vorher berechnet habe, wahren übrigens total falsch... Mit 15k währe der Strom auf über 1,5A gestiegen, wenn die Formel richtig gewesen währe. Da aber die Formel und meine Berechnung falsch wahr, hängen die neuen Werte nicht mit den alten zusammen, aber sie sollten stimmen :D
Was bei 15k passiet, kannst du dir ausrechnen :mrgreen:
Wenn ich richtig gerechnet habe, komm ich dann auf 10Ampere :lol: Das währ wohl nicht so gut herausgekommen...

Danke dass du mich aufgeklärt hast und die Funktionsweise der Schaltung so gut beschrieben hast. Nach und nach verstehe ich die Schaltung immer besser. Wenn du mir jetzt noch bestätigst, dass meine Werte nun stimmen, dann gehts morgen los :D
LG Ibis93

edit: Ich seh nun den Fehler. Die Formel von Borax wahr richtig, aber ich hab mal 2,5 und mal 25 gerechnet. Darum kam ich auf falsche Werte. mal 2,5 durch 0,1 ergibt ja auch wieder 25 :lol: Also nochmals Danke für die Hilfe
Borax
Star-Admin
Star-Admin
Beiträge: 12243
Registriert: Mo, 10.09.07, 16:28

Mo, 03.08.09, 10:18

Also ich komme auf folgende Werte:

Code: Alles auswählen

R[kOhm]	R(gesamt)[kOhm]	U[mV] am OP	Strom(mA) LED
  240		  240		       104	          1042
   91		  331		        76	           755
  360		  691		        36	           362
  1800		 2491		       10	           100
Ich denke, das passt zu Deiner Planung. ABER:
Der LM358 hat typischerweise einen Offset (fertigungsbedingte 'feste' Differenz zwischen den Eingängen) von 2mV. Bei 100mV an beiden Eingängen spielt das keine große Rolle (sind nur 2%), bei 10mV sind es aber schon 20%(!). Kann also sein, dass es statt 100mA auch 80mA oder 120mA sind. Sollte zwar nicht stören, aber ich wollte es mindestens nochmal gesagt haben.
Benutzeravatar
Ibis93
Mega-User
Mega-User
Beiträge: 301
Registriert: Di, 14.10.08, 21:25

Di, 04.08.09, 21:15

Hi,
ich wollte die Schaltung eigentlich gestern aufbauen. Ich bin dann auch auf mein Fahrrad gestiegen und zu Conrad gefahren, um mir die Teile zu kaufen. Als ich um den letzten Kreisel fuhr(Das Ziel hatte ich schon vor den Augen :lol: ), übersah mich eine ältere Dame und fuhr mit dem Auto in mein Fahrrad. Ausser ein par Schürfwunden hat es mir nichts gemacht. Danach hatte ich aber keine Lust mehr, da ich doch ein bisschen geschockt war... Naja genug Off-Topic

Ich bin heute wieder auf mein Fahrrad gestiegen und zu Conrad gefahren und dieses mal bin ich angekommen :D Die Teile für zwei dieser Schaltungen hab ich nun zu Hause, dachte ich auf jeden Fall...
CIMG1417.JPG
Zu Hause hab ich dann gemerkt, dass die Mosfet's die mir verkauft wurden gar keine N-Chanel Mosfet's sind :( Ausserdem hat mir der Verkäufer 3k Ohm Widerstände und nicht 2,4k Ohm Widerstände verkauft :( Den 0,1 Ohm Widerstand hatten sie gar nicht. Den 0,1 Ohm Widerstand und die Mosfet's hab ich nun bei Distrelecbestellt. Einen 2,4k Widerstand hab ich vieleicht noch rumliegen, oder ich schalte zwei Widerstände in Reihe. Würdena uch 3k an stelle des 2,4k Widerstands gehen, oder macht das einen Unterschied?

Die Platine hab ich schon aussgesägt und die Teile probeweise draufgesteckt.
CIMG1418.JPG
Nun weiss ich nicht genau, wie ich den IC anschliessen muss. Im Schaltplan ist ja dieses Dreieck, im Datenblatt hab ich diese auch gefunden, allerdings in doppelter ausführun. Welches der Dreiecke muss ich den wie anschliessen? Kommt es darauf an, ob ich A oder B anschliesse? Zur verdeutlichung noch das Bild aus dem Datenblatt.
lm358n.JPG
lm358n.JPG (13.82 KiB) 23633 mal betrachtet
LG Ibis93
Borax
Star-Admin
Star-Admin
Beiträge: 12243
Registriert: Mo, 10.09.07, 16:28

Mi, 05.08.09, 12:18

Zu Hause hab ich dann gemerkt, dass die Mosfet's die mir verkauft wurden gar keine N-Chanel Mosfet's sind
Woran hast Du das bemerkt? Was steht denn drauf?
Würdena uch 3k an stelle des 2,4k Widerstands gehen, oder macht das einen Unterschied?
Ob 2.4k oder 3K ist an dieser Stelle völlig egal.
Nun weiss ich nicht genau, wie ich den IC anschliessen muss...Kommt es darauf an, ob ich A oder B anschliesse?
Ob A oder B spielt keine Rolle, aber Du solltest alle Pins anschließen. Sonst macht der 'ungenutzte' OP irgendwelche Schwingungen => besser nicht.
Hier ein Plan mit 'dem ganzen IC':
OP_KSQ24_2.png
OP_KSQ24_2.png (6.44 KiB) 23622 mal betrachtet
Benutzeravatar
Ibis93
Mega-User
Mega-User
Beiträge: 301
Registriert: Di, 14.10.08, 21:25

So, 23.08.09, 14:25

Hi,
ich muss euch leider mitteilen, dass ich die Schaltung nicht zum laufen bringe :(
Ich hab sie nun schon 3 mal neu gelötet und sie funktioniert nicht. Das ich ein Bauteil falsch eingelötet habe, ist sehr unwarscheinlich, da ich von allen das Datenblatt ausgedruckt habe. Das ich 3 mal den selben fehler mache ist zwar möglich, währe aber ziemlich dumm von mir :lol: Bist du sicher, dass der Schaltplan richtig ist? Das soll jetzt keine Anschuldigung sein, aber es währe ja möglich, ein kleiner Fehler kann schnell passieren. Natürlich kann es auch sein, dass ich den Fehler gemacht habe.
Ich beschreibe mal, was die Schaltung macht, vieleicht finden wir so den Fehler.

Die Schaltung bringt mehr oder weniger konstante 30mA. Ich kann den Widerstand ändern wie ich will, es bleiben 30mA.

Beim TL431 habe ich 2,2V. Nicht 2,5V :?

Am Pin 3 vom IC kann ich die mit den Widerständen ändern. Von 0,01-0,09V. Müsten das nicht 0,1-1V sein?

Am Pin 6 und 7 hab ich immer ungefähr 3,2V :?

Über R2 kann ich keine Spannung messen :S

Die Eingangsspannung kann ich ändern wie ich will, es bleibt alles gleich.

Ich hoffe ich hab die richtigen Sachen gemessen, die euch auch weiter helfen. Wenn ich sonst noch was messen sollte, was zur Lösung des Problems beiträgt, dann sagt einfach bescheid.
Hat jemand eine Idee was für einen Fehler ich mache, oder sieht jemand einen Fehler in der Schaltung? Ich bin für jede Hilfe dankbar und hoffe, dass wir den fehler finden :D
LG Ibis93
Benutzeravatar
Ibis93
Mega-User
Mega-User
Beiträge: 301
Registriert: Di, 14.10.08, 21:25

Fr, 28.08.09, 19:09

*push*
Ich hab immernoch keine Idee, was das Problem sein könnte.
Kann mir niemand weiterhelfen?
LG Ibis93
Borax
Star-Admin
Star-Admin
Beiträge: 12243
Registriert: Mo, 10.09.07, 16:28

Fr, 28.08.09, 20:18

Uups, sorry, gut das Du gepushed hast, ich hab es wirklich übersehen. Bist Du ganz sicher, dass Du den Mosfet und die ICs (OP + Referenz) richtig angeschlossen hast? Ggf. mal die Verbindung zwischen 1IN+ und Referenz trennen und nochmal an der Referenz nachmessen. Wenn da jetzt nicht 2.5V (+/- 0.1) anliegen ist schon mal hier was faul. Du kannst auch den Mosfet 'einzeln' testen. Einfach eine Versorgungsspannung anschließen die der LED sicher nichts 'tut' (also < 20V), am Mosfet ein Poti als spannungsteiler anschließen und die Spannung am Gate ganz langsam von ca. 1V auf ca. 3V erhöhen. Dann muss es 'voll' leuchten, sonst ist entweder der Mosfet falsch angeschlossen oder kaputt.
Antworten